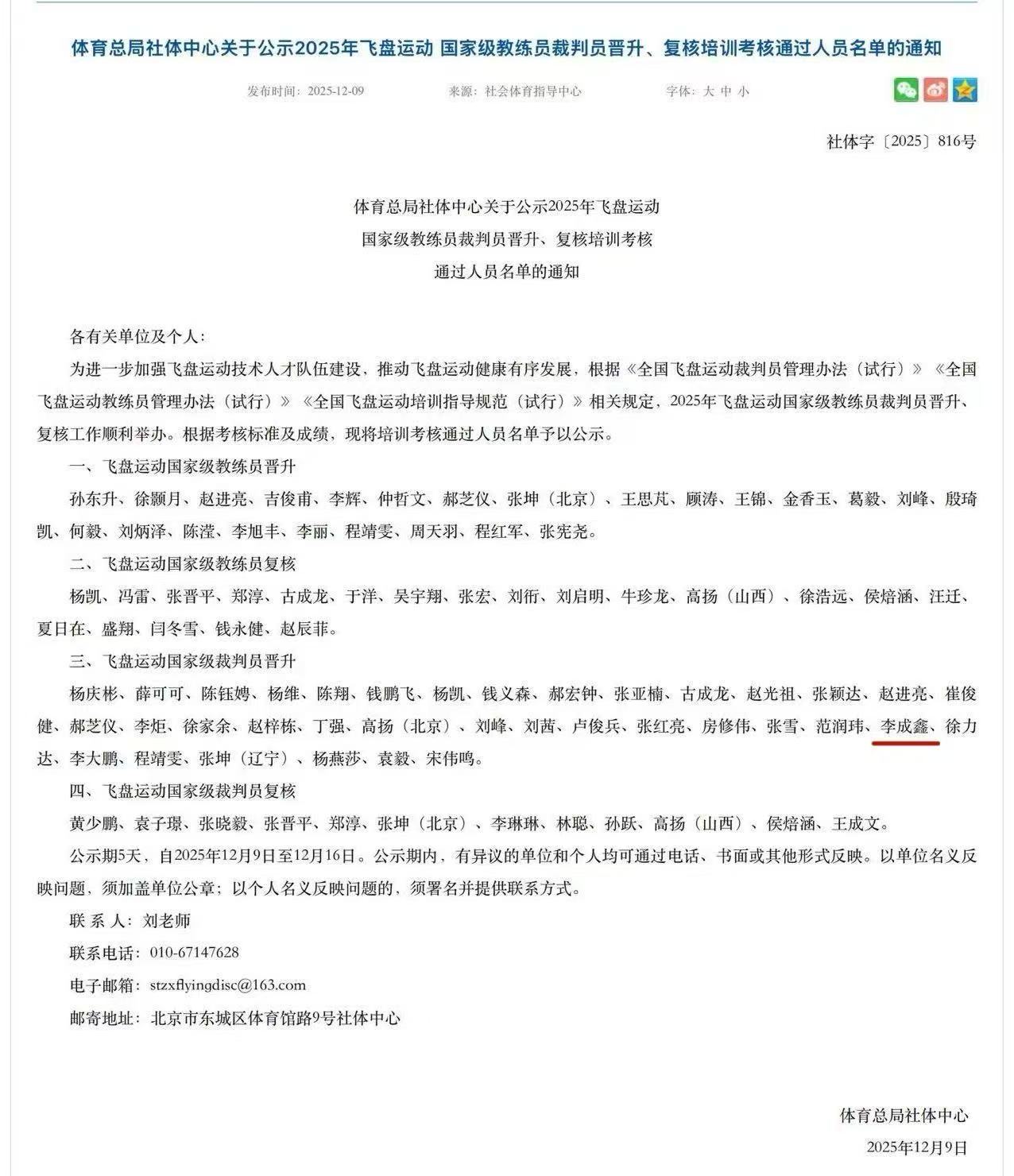
近日,我校2023级社会体育指导与管理专业本科生李成鑫成功通过飞盘运动国家级裁判员资格考核。李成鑫现任我校飞盘代表队队长,在赛场上带领我校取得了突出成绩,荣获2025中国时尚体育季(陕西站)暨陕西省第二届时尚项目运动会飞盘比赛团体第二名、2023年陕西省大学生飞盘锦标赛团体第四名等荣誉。他更以运动员身份多次参与国家级赛事,在实战中锤炼了对竞赛规则与精神的理解,为此次国家级裁判员资格考核奠定基础,更在体育部(系)蔡童童老师的推介指导下,成功晋升飞盘运动国家级裁判,具备执裁国家级飞盘运动赛事资格。


此次晋升,不仅是对李成鑫同学个人专业能力的高度肯定,更是我校体育部(系)“学、训、赛、裁”一体化人才培养质量的生动体现。长期以来,体育部(系)坚持“理论+实践”双轨育人模式,依托校内实训场馆与校外赛事合作平台,为学生搭建多元化实践舞台,助力学子成长为兼具专业素养与实践能力的复合型体育人才。

未来,我校体育部(系)将继续深化教育教学改革,完善实践育人体系,期待培养出更多优秀体育人才,为我国体育事业的发展注入青春力量。